問:求兩個鍵的控制馬達正反轉開關電路,一個鍵常按正轉,一個鍵常按反轉,兩個鍵同時按住不放不轉,電壓3V,零件越少越好,麻煩大家給個電路,謝謝了
答:使用CMOS集成電路制作電子轉換開關,電路靜態電流很小,可以不用電源開關。
用CD40106或CD4093(兩個輸入端直接并聯使用)的電路:
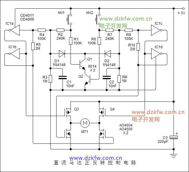
直流馬達正反轉控制電路
不知道你的電機工作電流多大,考慮到工作電壓較低,如果用三極管做H橋轉換電路,三極管的壓降較大,所以使用了場管驅動電機。
有這個東西很好用,就是兒童遙控玩具車里面的電路板,稍加改造就可以使用。想了一個最簡單的電機換向控制電路,對于電動玩具來說,電機對電壓要求不太高,只要電機能轉,帶動玩具移動即可。玩具上面的控制開關質量大都一般,頻繁在較大電流下使用,很容易失效損壞,下面這個電路,可以用普通的按鈕開關控制電路,只是三極管上的壓降要比場管大的多。
直流電機換向電路



返回頂部
刷新頁面
下到頁底