電流采樣單元是在電磁爐工作時提供給單片機電流采樣信號的采樣電路。單片機時刻檢測輸入電流的變化,根據檢測到的電流采樣信號,自動調整PWM信號,使電磁爐做輸出功率的恒定處理,單片機也會根據檢測電流采樣信號的變化來檢測電磁爐的輸入電流,從而自動做出各種動作。當單片機在同步電路檢測到合適的有鍋具的脈沖數后,將會用0.5~2s的時間來檢測電流的變化,通過電流變化的差值確定加熱鍋具的材質、加熱面積的大小尺寸是否符合加熱要求,當電流采樣信號變化過大時,單片機做無鍋具的判斷。現在市場上主流的電磁爐電路中有兩種常用的電流采樣單元電路,分別是采用電流互感器采樣的電流采樣單元和采用電阻壓降采樣的電流采樣單元。下面將分別介紹這兩種采樣電路的工作原理。
(1)采用電流互感器采樣的電流采樣單元如下圖(a)所示。電流互感器CT1二次測得的交流電壓,經過D10~D13組成的橋式整流器整流。經EC5平滑后的直流電壓送到CPU的I-A/D口,CPU根據此電壓信號的變化來檢測電磁爐的輸入電流。電流互感器CT1的匝數比為1:3000,匝數比大,則其在大電流的工作時感應出來的電流線性好。VR1是0~10kΩ的可調電阻,主要用來調整因為結構誤差引起的功率偏差,也可通過調節此電阻來改變電流檢測的基準,達到調節電磁爐輸出功率大小的目的。當VR1阻值增大時,相應的電流檢測的電壓會提高。在CT1初級電流一定的情況下,CT1次級感應出來的電壓相應提高,程序根據A/D口模擬量信號的變化進行相應的控制,根據軟件恒功的要求,功率會相對下降。

(2)采用電阻采樣的電流采樣單元如下圖(b)所示。電阻R320是串接在IGBT管e極與電源負極之間的采樣電阻,一般選取0.01Ω,使其在通過10A電流時壓降達到0.1V的技術要求。比較器IC4A和外圍電路組成放大系數為100倍的正向直流放大器,在VR端即可獲得放大100倍后的電流采樣電壓,此電壓送到CPU的I-A/D口,使單片機做出相應動作。可變電阻VR作用與電流互感器采樣的電流采樣單元中的VR1作用相同,在此不在復述。

影響電磁爐輸出功率的因素有:電流反饋、同步比較、電壓檢測、浪涌抑制、驅動輸出、PWM脈沖、5UF濾波電容、高低壓供電以及鍋具等電路。可根據故障情況逐步排除即可。
作用:判斷有無鍋具、恒定電流、穩定調節功率提供反饋輸入電流。
電流互感器T1的次級測得的交流(AC)電壓。經D9~D12組成的橋式整流電路整流,EC3電解電容濾波平滑、由電阻R15、RJ41、RJ16分壓后,所獲得的電流電壓送到CPU,該電壓越高表示電源輸入的電流越大,待機時電流取樣基本為零,如圖3.1所示,電流越大,A點的電流電壓波形幅值越高,B點的取樣點就越高,表示功率越大。電容EC3選值時不應太大,如果太大了,會造成電容充放電時間太長,影響讀取電流AD時間,從而會導致開機時,功率上升的時間很慢。
VR1電位器作校準功率用,通過VR1電阻的大小,就可以調節B點的輸出電壓,電阻越小,功率越大,反之就功率越小,一般調節電位器在中間位置。
CPU根據監測電壓AD的變化,作出各種動作指令
1、判斷是否放入合適的鍋具。(鍋具是否小于Φ80(或Φ60)、是否有偏鍋,電流過小,再判PWM是否最大,兩者滿足則判為無鍋)
2、限定最大電流,在低電壓時保證電流恒定或不超過。保護關鍵器件工作在規格要求范圍內,以及防止輸入電源線或線路板走線過電流不夠造成燒斷。
3、配合電壓AD取樣電路及電調控PWM的脈寬,令輸出功率保持穩定。
此電路易出現的現象:功率壓死、功率飄移、無功率輸出、斷續加熱等。

電磁爐電流檢測電路的主要作用是:為單片機提供整機的精確電流參數,讓單片機根據此參數判斷鍋具加熱面積的大小,是否有鍋;同時,檢測整機的工作電流,并以此參數進行輸出功率的閉環控制。
電流檢測電路主要由電流互感器CT1、全波整流橋D10~D13、微調電阻VR1等組成。其工作原理如下圖所示。

電流檢測電路原理:電流互感器CT1二次側的AC電壓,經過DlO~D13組成的橋式整流橋整流、EC5平滑后的直流電壓送到CPU的I-AD口,CPU根據檢測此電壓信號的變化來計算電磁爐的輸入電流,從而自動做出各種動作。
(1)檢測到有鍋后,將會用2s的時間來檢測電流的變化,通過電流變化的差值確定鍋具的材質、大小和尺寸。
(2)工作時,單片機時刻檢測電流的變化,根據檢測到的電壓及電流信號,自動調整PWM,進行功率恒定處理。
(3)電流檢測電路,如上圖所示。
(4)工作時,單片機時刻檢測電流的變化,當電流變化過大時,做無鍋具的判斷。
該電流信號可以用于檢測鍋具和調整輸出功率。
標準板采用的電流互感器CT1的電流比為1:3000,電流比較大,因而其在大電流的工作時感應出來的電流特性線性度較好。VR1是10kQ的可調電阻,主要通過調節此電阻值來調整因結構誤差引起的功率偏差,改變電流檢測的基準,達到調節電磁爐輸出功率大小的目的。當VR1增大時,相應的電流檢測的電壓會提高。在CTl一次電流一定的情況下,CT1“二次”
側感應出來的電壓相應提高,那么電流檢測的AD值會提高,根據軟件設定的恒定功率的要求,功率會相對下降。
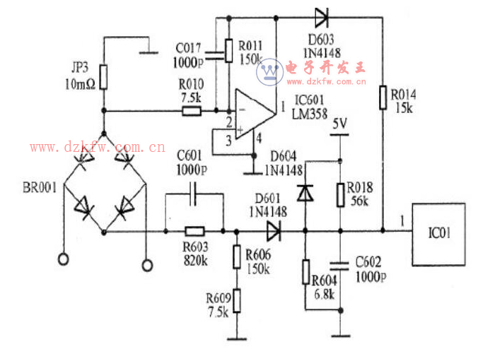
電磁爐電流采樣電路圖(四)電壓、電流浪涌保護電路

電壓、電流浪涌保護電路原理
電壓浪涌保護電路主要由C601、R603、R606、R609、D601、D604、R604、R018、C602 等組成。當電網中有浪涌脈沖干擾時,經C601 直接耦合,再經R606、R609 分壓,D601 整流后,送至單片機IC01 的①腳,單片機關閉IGBT 管驅動信號,IGBT 管截止。其中,C602 為高頻旁路電容,D604 為鉗位二極管,主要作用是為了防止送至單片機的浪涌取樣電壓過高而燒毀單片機。
電流浪涌保護電路主要由:康銅絲JP3、運放IC601(LM358)、R010、R0ll、D603、R014 等組成(參見圖2)。當電網中有電流型浪涌脈沖時,康銅絲產生較高的浪涌脈沖(相對GND 是負電壓),此脈沖經R010、R011 分壓,送至運放IC601 的②腳,運放的③腳為基準參考電壓。
浪涌脈沖信號經反相放大器放大后,通過D603、R014也送至單片機的IC01①腳,單片機處理后,關閉IGBT管的驅動信號,IGBT 管截止。
電磁爐電流采樣電路圖(五)原理電路見圖1所示,主要由電流互感器T2、整流管D10~D13、電位器VR1、電阻R19 和R20 及主控芯片U3 等組成。T2 初級線圈在主電源整流橋堆BG1的前級回路中;次級線圈A、B 端的感應電壓經D10~D13、VR1、R19 和R20 整流、電壓調整、分壓取樣后,得到一個隨負載電流大小成正比的電壓信號,送到U3⑨腳作為電流檢測信號,同時U3 內部檢測電路根據這個電壓信號的高低來自動調整輸出功率,起到防止IGBT 管因過流而燒損的作用。并且,這個電壓信號也作為鍋具的檢測信號,如果沒有放置鍋具、放置的鍋具不合規格或放置的位置不正確,U3⑨腳檢測電壓值達不到設定值,其內部檢測電路則判定為灶面無鍋具,U3(14)腳停止脈沖信號輸出,IGBT 管處于截止狀態。同時U3③腳輸出報警信號來驅動蜂鳴器。



返回頂部
刷新頁面
下到頁底