音頻前置放大器的設計與制作,NE5532 PRE-AMPLIFIER
關鍵字:NE5532,前置放大器電路圖
作者:毛瑞麗
前置放大器要的主要技術指標如下。
電壓放大倍數:10倍:
通頻帶:50Hz~20kHz。
本項目學習中應掌握的知識點。三極管放大原理,共射、共集、共基放大電路的性能特點,共射放大電路簡單分析和計算,多級放大器的特點及應用。集成運放原理及應用等。
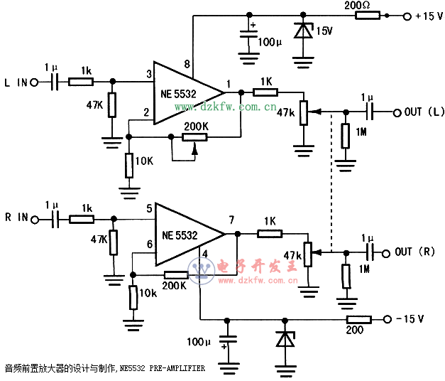
1.電路設計
本項目設計和制作的是一個雙聲道擴音機的前置放大部分。每個聲道包括前置放大器和音量調節電路兩部分。前置放大器由集成運放實現,音量控制用雙聯電位器實現。
電路如下圖所示。集成運放用NE5532。
NE5532是雙運放,屬于高性能低噪聲運放,它具有較好的噪聲性能、優良的輸出驅動能力及相當高的小信號與電源帶寬。
電路為兩個同相輸入放大電路,通過分析可知電路的電壓放大倍數約為11倍,分別對應兩個聲道。圖中200k電位器的作用是保證兩個聲道增益相同;雙聯電位器的作用是同時調節兩個聲道輸出電壓的大小,即兩個聲道音量的大小;穩壓管的作用是保證電源供給的電壓為士15V;電源上電容的作用是消除紋波和高頻噪聲的影響,防止自激;輸入、輸出端的電容是起到隔直流的作用。
2.電路制作焊接電路時注意:
(1)雙聯電位器不要固定在電路板上,應在組裝時固定在外殼上,作為調節音量的旋鈕。
(2)為保證兩個聲道的平衡,可將其中一個放大器的反饋電阻用200kΩ電位器代替,通過調節電位器的阻值保證兩個放大器增益相等。
3.電路調試方法
(1)兩個通道輸入端輸入相同的交流小信號(Ui=10mV,f=1kHz)測量兩個輸出端電壓,觀察輸出電壓變化范圍;(2)調節200kΩ電位器,使兩個輸出端輸出電壓相等。
(3)改變輸入信號頻率,記錄輸出電壓幅度。找到輸出電壓為最大電壓的0_7倍時的頻率值,畫出幅頻特性曲線。
4.調試過程
中容易出現的問題及解決方法
(1)無輸出電壓:電源是否接通;穩壓管是否接反或型號不對;輸入端是否有信號。
(2)放大倍數不對:反饋電阻和反相端電阻阻值是否有誤。


返回頂部
刷新頁面
下到頁底