關鍵字:TDA2009,功放電路圖
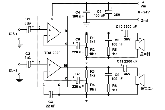
這里介紹一個用TDA2009A功放集成電路制作的10+10W的立體聲放大器(見圖)。由于采用專用集成電路,使得她的制作變得非常簡單,性能也不錯。她的主要性能特點見下表。![]() |
電源電壓: | 直流8-24V/1-2A |
| 功率輸出: | (1)>10W RMS/通道,4歐姆負載,24V/DC 電源; (2)>6W RMS/通道,8歐姆負載,24V/DC 電源; (3)>4W RMS/通道,4歐姆負載,12V/DC 電源。 | |
| S/N: | >75dB/10W輸出時 | |
| 頻率響應: | 10Hz—50kHz,-3dB | |
| 增益: | 36dB | |
| 輸入電平: | 100mV滿功率輸出 |
電路圖:
原理及制作要點: C1、C2為輸入電容,C10、C11為輸出電容。C6、C7為反饋電容。R1/R2或(R3/R4)控制反饋量。放大器的增益等于1+(R1/R2)=68或37dB。C4、C5為電源濾波電容。該裝置最大電源電壓為28V。工作時TDA2009A需加散熱片,并應注意電源線和接揚聲器接線的選擇。輸入端應選用屏蔽線并盡可能的短。焊接TDA200A時注意時間不要太長,動作要快,但要讓其充分與電路板融合。



返回頂部
刷新頁面
下到頁底