圖解三級管振蕩電路圖(一)
三極管多諧振蕩電路原理圖

下面我們將簡要分析該電路的工作原理
上圖所示為結型晶體管自激或稱無穩態多諧振蕩器電路。它基本上是由兩級RC藕合放大器組成,其中每一級的輸出藕合到另一級的輸入。各級交替地導通和截止,每次只有一級是導通的。
從電路結構上看,自微多諧振蕩器與兩級Rc正弦振蕩器是相似的,但實際上卻不同。正弦振蕩器不會進入截止狀態。而多諧振蕩器卻會進入截止狀態。這是借助于Rc耦合網絡較長的時間常數來控制的。盡管在時間上是交替的,可是這兩級產生的都是矩形波輸出。所以多諧振蕩器的輸出可取自任何一級。
電路上電時,Vcc加到電路,由于兩只三極管都是正向偏置的故他們處于導通狀態,此外,還為藕合電容器Cl和C2充電到近于Vcc電壓。充電的路徑是由接地點經過晶體管基極,又通過電容器而至Vcc電源。還有些充電電流是經過R1和R2的,從而導致正電壓加在基極上,使晶體管導電量更大,因而使兩級的集電極電壓下降。
在上述多諧振蕩電路原理圖中兩只晶體管不會是完全相同的,因此,即使兩級用的是相同型號的晶體管和用相同的元件值,一個晶體管也會比另一個起始導電量稍微大些。
假定Ql的導電量稍大些,由于Ql的電流大,它的集電集電壓下降就要比Q2的快些。結果,被通過電阻器R2放電的電容器C2藕臺到Q2基極的電壓就要比由C1和Rl藕合到Ql基極的電壓負值更大些。這就使得Q2的導電量減少,而它的集電極電壓則相應地增高了。

Q2集電極升高的電壓,是作為正電壓藕合回Ql基極的。這樣,Q1導電更多,從而引起它的集電極電壓進一步下降,由于C2還在放電。故驅使Q2的基極電壓向負的增大。
這個過程繼續到最終Q2截止,而Ql在飽和狀態下導通為止。此時,電容器C2仍然通過電阻器R對接地點放電。Q2級保持截止直至C2已充分放電使得Q2的基極電壓超過截止值為止。然后Q2開始導通,這樣就開始了多諧振蕩器的第二個半周。
由于Q2開始導通,它的集電極電壓就開始下降,導致電容器Cl通過電阻器Rl開始放電,這樣,加到Q1基集的是負電壓。Q1傳導的電流因此而減小,并引起Ql集電極電壓升高。

這是作為正電壓藕合到Q2基極的,于是Q2傳導的電流就更大。就象前半周的工作一樣,這是起著正反饋作用的,并持續到Ql截止,Q2在飽和狀態下導通為止。Q2保留在截止狀態,直至C1已充分放電,Ql開始脫離截止狀態為止。此時,完整的周期再次開始。
好一級導通時間的長短,取決于另一級截止的時間。也就是取決于C1Rl和C2R2的時間常數RC。時間常數越小轉換作用也就越快,因此多諧振蕩器的輸出頻率就越高。就上述的電路來說,兩個RC網絡的時間常數相同,兩個晶體管的導通和截止周期是相等的,故稱之為對稱的自微多諧振蕩器。
最簡單三級管振蕩電路圖(二)
極管TV2進行信號放大,經電容C8耦合輸出。其中,電阻RI、R2和電阻R5、R6、R7是三極管VT1和VT2的直流偏置元件。L2是高頻扼流線圈,給振蕩管VT1的集電極電流提供一個直流通路。C2為隔直電容。C3、C7是交流旁路電容,使VT1的發射極處于交流零電位,但直流電位不為零。電感L1,電容C6,電阻R3為改善電源濾波電路,其作用是減少紋波電壓以振高直流分量。略調電容C4、C8,可以改變耦合信號的大小。

1.元器件選擇
電容C1為20p,C2為100p,C3、C7為820p,C4為56p,C5、C8為47p,C6為47u/50V。電感L1為22uH(色碼電感),L2為0.3uH。電阻R1為1.6kΩ,R2為1kΩ,R3為750Ω,R4為180Ω、1W,R5為1.3kΩ,R6為3kΩ,R7為360Ω,R8為470Ω,R9—R12為300Ω、2W。三極管VT1、VT2選3DG82B,65≤β≤115。晶體SJT用JA9B型-70MHz。繼電器KM為JUC-1M。
2.使用時應注意
(1)在應用石英晶體時,有一個必須注意的實際問題,這就是晶體本身的
激勵功率。激勵功率較大時,輸出功率也大,這時,晶體三極管引入的噪聲影響不大。但是,晶體激勵功率過大會使晶體長期穩定性(老化特性)變壞。晶體激勵功率小時,長期穩定性較好,但是使用低噪聲晶體三極管較佳。
(2)由于晶體頻率受溫度影響很大,為保證對晶體頻率穩定度的要求,必
須注意晶體恒溫。即將晶體放在恒溫槽內,由恒溫控制電路來保證恒溫槽內的溫度使其維持在晶體的拐點溫度。因此,為使振蕩頻率和震蕩幅度穩定,將晶體SJT和VT1、VT2放入恒溫箱內。恒溫箱是用R9-R12四只2W金屬膜電阻加熱,一只小型密封溫度繼電器KM作溫度控制元件。箱內溫度在+55℃(所用晶體的拐點溫度一般在+60±5℃)。為減小恒溫箱的體積,其電路中的元器件盡可能選其體積越小越好。如箱內溫度高于+55℃時,KM-1.2觸點斷開;如≤+55℃時,KM-1.2觸點閉合,以保證箱內溫度溫定在+55℃。
最簡單三級管振蕩電路圖(三)

采用運算放大器的晶體振蕩器電路。此電路采用761運算放大器,輸出脈沖頻率可達10MHz。2kΩ電阻用來作運算放大器輸出級集電極開路的負載。
最簡單三級管振蕩電路圖(四)
該電路采用場效應晶體管,可構成性能極好的石英晶體振蕩器電路。微調電容用于調整頻率,扼流圈可根據頻率范圍選取,使ωL >20K Ω 。

最簡單晶體管振蕩電路圖(五)
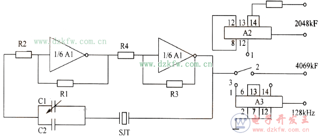
如圖所示是由A1的三個門、四個電阻、調諧電容和一塊晶體所構成簡單的晶體振蕩器電路。

晶體振蕩電路
在圖中,其中A1和晶體諧振子SJT及電容組成4069kHz的方波信號。將開關置1點,送至A2,經A2的二分頻后,獲得2048kHz振蕩信號;將開關置于3點,送至A3,經A3的二分頻后,獲得128kHz振蕩信號。調諧電容C1和C2,可使頻率準確的調諧在中心頻率上。
由晶體SJT連接在A1的輸入和輸出端之間,用以提供反饋回路,在晶體的基頻上產生振蕩。
最簡單三級管振蕩電路圖(六)

由上圖可見,這個電路是由兩個非門(反相器)用電容C1,C2構成的正反饋閉合環路。三級管Q1的集電極輸出接在Q2的基集輸入,Q2的集電極輸出又接在Q1的基極輸入。電路接通電源后,通過基極電阻R2,R3同時向兩個三極管Q1,Q2提供基極偏置電流。使兩個三極管進入放大狀態。雖然兩個三級管型號一樣對稱。但電路參數總會存在微小的差異,也包括兩個三極管本身,也就是說T1,T2的導通程度不可能完全相同,假設Q1導通快些,則D點的電壓就會降的快些。這個微小的差異將被Q2放大并反饋到Q1的基極,再經過Q1的放大,形成連鎖反應,迅速使Q1飽和,Q2截止,D點變成低電平“0”,C點變成高電平“1”。
Q1飽和后相當于一個接通的開關,電容C1通過他放電。C2通過它充電。隨著C1的放電,由于有正電源VCC的作用,Q2的基極電壓逐漸升高,當A點電壓達到0.7V后,Q2開始導通進入放大區,電路中又會立刻出現連鎖反應,是Q2迅速飽和,Q1截止,C點電位變電平“0”。D點電位變高電平“1”。這個時候電容C2放電,C1充電。這一充放電過程又會使Q1重新飽和,Q2截止。如此周而復始,形成振蕩。
由上可以知道通過改變C1,C2的電容大小,可以改變電容的充放電的時間,從而改變振蕩頻率。


返回頂部
刷新頁面
下到頁底