有關缺相保護的知識,分享二個簡單的缺相保護電路圖,一個是在電動機單相運轉電路的基礎上,加裝一個中間繼電器來實現缺相保護,另一個是電動機缺相自動保護電路,下面具體來看下。
缺相保護電路圖
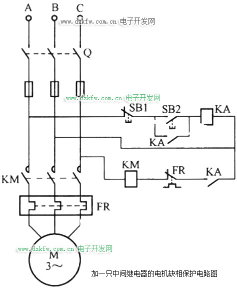
1、缺相保護電路一
該電路是在電動機單向運轉電路的基礎上,加裝一只中間繼電器來實現缺相保護的電路。
其運行原理如下:
起動時按下起動按鈕SB2,中間繼電器KA得電吸合并自鎖,另一個常開觸點閉合,使接觸器KM得電吸合,電動機起動運轉。停止時按下按鈕SB1,KA斷電釋放,KM斷電釋放,電動機停轉。
當A相電源斷,KA不能得電;當B相斷時,按下SB2時,因中間繼電器串聯在接觸器線圈上的常開觸點未閉合,使KA和KM不能得電;當C相斷時,接觸器KM不能得電。
因此,任何一相斷相,電動機都無法起動,從而實現了缺相保護的目的。
2、缺相保護電路二
一種電動機缺相自動保護電路,本電路利用三相電動機缺相時,三相電流不平衡的特點,采用三只電流互感器檢測三相電流是否平衡。當不平衡時發出信號,使接觸器斷電,及時切斷電動機電源,從而保護電動機不因缺相而燒壞。
在上圖中,按下起動按鈕SB2,接觸器KM得電吸合,主觸點接通電動機電源,電動機起動,同時KM的輔助觸點接通保護電路電源。如果三相電流平衡,三只互感器感應電壓經二極管VD1~VD3整流,使三極管VT1~VT3導通,VT4截止,VT5導通,繼電器K得電,其常開觸點閉合,KM繼續得電,電動機保持正常運轉。
當電動機起動或運轉時一相斷相,導致VT1~VT3之一截止,使VT4導通,VT5截止,K失電,KM斷電,電動機停轉,以避免電動機缺相運轉而燒壞。圖中VT1~VT4可用3DG6型,VT5用3DG12型,K為JR-4型。


返回頂部
刷新頁面
下到頁底