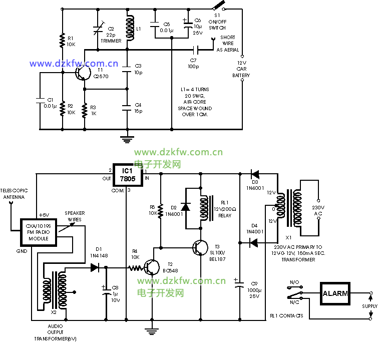
這種 FM 無線電控制的防盜警報可用于任何具有 6 至 12 伏直流電源系統的車輛。迷你 VHF、FM 發射器在夜間停放在停車場或停車場時安裝在車輛中。
帶有 CXA1019 的接收器單元,一個單一的基于 IC 的 FM 收音機模塊,在市場上以合理的價格免費提供,被保留在里面。接收器調諧到發射器的頻率。當發射器打開并且 FM 收音機接收器正在接收信號時,接收器輸出端沒有嘶嘶聲。因此晶體管 T2 (BC548) 不導通。
這導致繼電器驅動晶體管 T3 通過 10k 電阻器 R5 獲得其正向基極偏置,并且繼電器通電。當入侵者試圖駕駛汽車并將其帶離汽車門廊幾米遠時,汽車(發射器)和警報器(接收器)之間的無線電鏈路就會斷開。因此,FM 收音機模塊會產生嘶嘶聲。嘶嘶聲交流信號通過音頻變壓器耦合到繼電器開關電路。這些交流信號由二極管 D1 和電容器 C8 整流和濾波,由此產生的正直流電壓為晶體管 T2 提供正向偏置。因此,晶體管 T2 導通,并將繼電器驅動晶體管 T3 的基極拉至地電平。繼電器因此被停用,并且通過繼電器的 N/C 觸點連接的警報被打開。如果,偶然,入侵者發現無線警報并斷開發射器與電池的連接,但遠程警報仍保持激活狀態,因為在沒有信號的情況下,接收器繼續在其輸出端產生嘶嘶聲。所以防盜報警器是萬無一失的,可靠性高。


返回頂部
刷新頁面
下到頁底