ADC0809是帶有8位A/D轉換器、8路多路開關以及微處理機兼容的控制邏輯的CMOS組件。它是逐次逼近式A/D轉換器,可以和單片機直接接口。
(1)ADC0809的內部邏輯結構
由下圖可知,ADC0809由一個8路模擬開關、一個地址鎖存與譯碼器、一個A/D轉換器和一個三態輸出鎖存器組成。多路開關可選通8個模擬通道,允許8路模擬量分時輸入,共用A/D轉換器進行轉換。三態輸出鎖器用于鎖存A/D轉換完的數字量,當OE端為高電平時,才可以從三態輸出鎖存器取走轉換完的數據。
(2). ADC0809引腳結構
ADC0809各腳功能如下:
D7-D0:8位數字量輸出引腳。
IN0-IN7:8位模擬量輸入引腳。
VCC:+5V工作電壓。
GND:地。
REF(+):參考電壓正端。
REF(-):參考電壓負端。
START:A/D轉換啟動信號輸入端。
ALE:地址鎖存允許信號輸入端。
(以上兩種信號用于啟動A/D轉換).
EOC:轉換結束信號輸出引腳,開始轉換時為低電平,當轉換結束時為高電平。
OE:輸出允許控制端,用以打開三態數據輸出鎖存器。
CLK:時鐘信號輸入端(一般為500KHz)。
A、B、C:地址輸入線。

ADC0809對輸入模擬量要求:信號單極性,電壓范圍是0-5V,若信號太小,必須進行放大;輸入的模擬量在轉換過程中應該保持不變,如若模擬量變化太快,則需在輸入前增加采樣保持電路。
地址輸入和控制線:4條
ALE為地址鎖存允許輸入線,高電平有效。當ALE線為高電平時,地址鎖存與譯碼器將A,B,C三條地址線的地址信號進行鎖存,經譯碼后被選中的通道的模擬量進轉換器進行轉換。A,B和C為地址輸入線,用于選通IN0-IN7上的一路模擬量輸入。通道選擇表如下表所示。
|
C |
B |
A |
選擇的通道 |
|
0 |
0 |
0 |
IN0 |
|
0 |
0 |
1 |
IN1 |
|
0 |
1 |
0 |
IN2 |
|
0 |
1 |
1 |
IN3 |
|
1 |
0 |
0 |
IN4 |
|
1 |
0 |
1 |
IN5 |
|
1 |
1 |
0 |
IN6 |
|
1 |
1 |
1 |
IN7 |
數字量輸出及控制線:11條
ST為轉換啟動信號。當ST上跳沿時,所有內部寄存器清零;下跳沿時,開始進行A/D轉換;在轉換期間,ST應保持低電平。EOC為轉換結束信號。當EOC為高電平時,表明轉換結束;否則,表明正在進行A/D轉換。OE為輸出允許信號,用于控制三條輸出鎖存器向單片機輸出轉換得到的數據。OE=1,輸出轉換得到的數據;OE=0,輸出數據線呈高阻狀態。D7-D0為數字量輸出線。
CLK為時鐘輸入信號線。因ADC0809的內部沒有時鐘電路,所需時鐘信號必須由外界提供,通常使用頻率為500KHZ,
VREF(+),VREF(-)為參考電壓輸入。
2. ADC0809應用說明
(1). ADC0809內部帶有輸出鎖存器,可以與AT89S51單片機直接相連。
(2). 初始化時,使ST和OE信號全為低電平。
(3). 送要轉換的哪一通道的地址到A,B,C端口上。
(4). 在ST端給出一個至少有100ns寬的正脈沖信號。
(5). 是否轉換完畢,我們根據EOC信號來判斷。
(6). 當EOC變為高電平時,這時給OE為高電平,轉換的數據就輸出給單片機了。
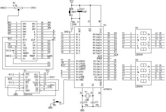
3. 實驗任務
如下圖所示,從ADC0809的通道IN3輸入0-5V之間的模擬量,通過ADC0809轉換成數字量在數碼管上以十進制形成顯示出來。ADC0809的VREF接+5V電壓。
6. 程序設計內容
(1). 進行A/D轉換時,采用查詢EOC的標志信號來檢測A/D轉換是否完畢,若完畢則把數據通過P0端口讀入,經過數據處理之后在數碼管上顯示。
(2). 進行A/D轉換之前,要啟動轉換的方法:
ABC=110選擇第三通道
ST=0,ST=1,ST=0產生啟動轉換的正脈沖信號 .
C語言源程序
#include
unsigned char code dispbitcode[]={0xfe,0xfd,0xfb,0xf7,
0xef,0xdf,0xbf,0x7f};
unsigned char code dispcode[]={0x3f,0x06,0x5b,0x4f,0x66,
0x6d,0x7d,0x07,0x7f,0x6f,0x00};
unsigned char dispbuf[8]={10,10,10,10,10,0,0,0};
unsigned char dispcount;
sbit ST="P3"^0;
sbit OE="P3"^1;
sbit EOC="P3"^2;
unsigned char channel="0xbc";//IN3
unsigned char getdata;
void main(void)
{
TMOD=0x01;
TH0=(65536-4000)/256;
TL0=(65536-4000)%256;
TR0=1;
ET0=1;
EA=1;
P3=channel;
while(1)
{
ST=0;
ST=1;
ST=0;
while(EOC==0);
OE=1;
getdata=P0;
OE=0;
dispbuf[2]=getdata/100;
getdata=getdata%10;
dispbuf[1]=getdata/10;
dispbuf[0]=getdata%10;
}
}
void t0(void) interrupt 1 using 0
{
TH0=(65536-4000)/256;
TL0=(65536-4000)%256;
P1=dispcode[dispbuf[dispcount]];
P2=dispbitcode[dispcount];
dispcount++;
if(dispcount==8)
{
dispcount=0;
}




返回頂部
刷新頁面
下到頁底