通過對高頻電子線路相關知識的學習,我們知道LC正弦波振蕩器主要有電感反饋式三端振蕩器、電容反饋式三端振蕩器以及改進型電容反饋式振蕩器(克拉波電路和西勒電路)等。其中互感反饋易于起振,但穩定性差,適用于低頻,而電容反饋三點式振蕩器穩定性好,輸出波形理想,振蕩頻率可以做得較高。我們這里研究的主要是LC三端式振蕩器。
一、電感反饋式三端振蕩器

圖1 電感三點式振蕩器
電感反饋震蕩電路如圖1,它的優點是:由于L1和L2之間有互感存在,所以容易起振。其次是改變回路電容來調整頻率時,基本上不影響電路的反饋系數,比較方便。
二、電容反饋式三端振蕩器
電容三點式振蕩器又稱為考畢茲振蕩器,如圖2:

圖2 電容三點式振蕩器原理圖
對于電容三點式振蕩器,反饋系數F的表達式為:

不考慮各極間電容的影響,這時諧振回路的總電容量為C1、C2的串聯,即

振蕩頻率的近似為

與電感三端震蕩電路想比,電容三端振蕩器的優點是輸出波形較好,這是因為集電極和基極電流可通過對諧波為低阻抗的電容支路回到發射極,所以高次諧波的反饋減弱,輸出的諧波分量減少,波形更加接近于正弦波。其次,該電路中的不穩定電容(分布電容、器件的結電容等)都是與該電路并聯的,因此適當的加大回路電容量,就可以減弱不穩定因素對振蕩器的影響,從而提高了頻率穩定度。最后,當工作頻率較高時,甚至可以只利用器件的輸入和輸出電容作為回路電容。因而本電路適用于較高的工作頻率。
三、振蕩平衡條件一般表達式
震蕩條件為 AF=1
振幅平衡條件 |AF|=1
四、起振條件和穩幅原理
振蕩器在剛剛起振時,為了克服電路中的損耗,需要正反饋強一些,即要求 |AF|>=1。既然 |AF|>=1,起振后就要產生增幅振蕩,需要靠三極管大信號運用時的非線性特性去限制幅度的繼續增加,這樣電路必然產生失真。這就要靠選頻網絡的作用,選出多次諧波中的基波分量作為輸出信號,以獲得正弦波輸出。也可以再反饋網絡中加入非線性穩幅環節,用以調節放大電路的增益。從而達到穩幅目的。
五、LC振蕩器的基本工作原理
振蕩器是不需外信號激勵、自身將直流電能轉換為交流電能的裝置。LC振蕩器是一種能量轉換器,由晶體管等有源器件和具有選頻作用的無源網絡及反饋網絡組成。振蕩器根據自身輸出的波形可分為正弦波振蕩器和非正弦波振蕩器,正弦波振蕩器在廣播通訊、自動控制、儀器儀表、高頻加熱、超聲探傷等領域有著廣泛的應用;而非正弦振蕩器能產生出矩形波(方波)、三角波、鋸齒波等信號,這些信號可以用于測量設備、數字系統、自動控制及計算機設備中。本設計討論的就是正弦波振蕩器。其框圖如圖1所示。

圖3 振蕩器原理框圖
由所學知識可知,構成一個振蕩器必須具備下列三個條件:
1) 一套振蕩回路,包含兩個(或兩個以上)儲能元件。在這兩個元件中,當一個釋放能量時,另一個就接收能量。釋放與接收能量可以往返進行,其頻率決定于元件的數值。
2) 一個能量來源,補充由振蕩回路電阻所產生的能量損失。在晶體管振蕩器中,這個能源就是直流電源。
3) 一個控制設備,可以使電源功率在正確的時刻補充電路的能量損失,以維持等幅振蕩。這是由有源器件和正反饋電路完成的。
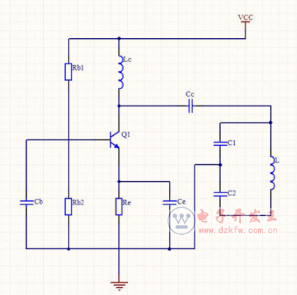
六、 電路
下圖為LC正弦波電路振蕩器的電路圖,如圖6:

圖6 總電路原理設計圖
下圖所示為LC正弦波振蕩器的起振過程。LC正弦波振蕩器起振過程波形圖如圖8:

圖8 LC正弦波振蕩器起振過程
LC正弦波振蕩器電路波形圖,如圖9:

圖9 LC正弦波振蕩器電路波形圖
觀測仿真結果。測試振蕩器各原件的作用,即短路或者開路該元件,觀察振蕩器的工作情況;進行LC振蕩器波段工作研究,即測試振蕩器在多寬的頻率比范圍內能平穩工作;研究LC振蕩器的靜態工作點、反饋系數及負載對振蕩器的影響;測試LC振蕩器的頻率穩定度,即研究溫度。電源和負載變化對振蕩器頻率穩定度的影響。


返回頂部
刷新頁面
下到頁底