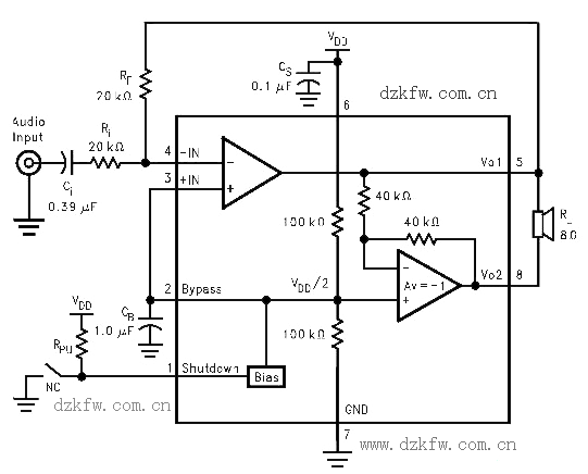
LM4871是塊3W的音頻放大電路,分DIP、MSOP、LLP三種封裝,引腳都為8腳且引腳功能都相同。
1.SHOTDOWN(關機)
2.BYPASS(旁通)
3.+IN(正輸入)
4.-IN(負輸入)
5.Vo1(輸出1)
6.VDD(電源正)
7.GND(地)
8.Vo2(輸出2)
LM4871是一款BTL音頻功率放大器。5V工作電壓時,功率1.5-3W,最大驅動功率為3W(3Ω負載,THD+N<10%),,音頻范圍內THD+N小于是1%。(20Hz~20KHz)LM4871的應用電路簡單,只需極少數外圍器件;LM4871輸出不需要外接耦合電容或自舉電容和緩沖網絡。
LM4871采用ESOP、DIP、LLP封裝,特別適合用于小音量、小體重的便攜系統中;LM4871可以通過近制進入休眠模式,從而減少功耗;LM4871內部具有過熱自動關斷保護機制;LM4871工作穩定,單位增益穩定。通過配置外圍電阻可以調整放大器的電壓增益,方便應用。
LM4871主要特性:
輸出功率高(THD+N<10%,1KHz頻率);LLP封裝的為3W(3Ω負載)和2.5W(4Ω負載)其他封裝的為1.5W(8Ω負載) 掉電模式漏電流小,0.6uA(典型)采用ESOP,LLP和DIP封裝外部增益可調寬工作電壓范圍:2.0V~5.5V不需驅動輸出耦合電容、自舉電容和緩沖網絡單位增益穩定。


返回頂部
刷新頁面
下到頁底