數字電壓表
基于51單片機的數字電壓表設計
簡介
1、數字電壓表簡稱DVM,數字電壓表基本原理是將輸入的模擬電壓信號轉化為數字信號,再進行輸出顯示。而A/D轉換器的作用是將連續變化的模擬信號量轉化為離散的數字信號,器基本結構是由采樣保持,量化,編碼等幾部分組成。因此AD轉換是此次設計的核心元件。輸入的模擬量經過AD轉換器轉換,再由驅動器驅動顯示器輸出,便得到測量的數字電壓。
2、基本功能要求:
1.可以選擇測量測量1路0-5V的1路輸入電壓值;
2.可輪流顯示或單路選擇顯示(可選);
3.測量顯示最小分辨率為0.01V;測量誤差約為0.02V;
數碼管顯示
數碼管是一種半導體發光器件,其基本單元是發光二極管。數碼管按段數分為七段數碼管和八段數碼管,八段數碼管比七段數碼管多一個發光二極管單元(多一個小數點顯示);按能顯示多少個“8”可分為1位、2位、4位等等數碼管:按發光二極管單元連接方式分為共陽極數碼管和共陰極數碼管。
共陽數碼管是指將所有發光二極管的陽極接到一起形成公共陽極(COM)的數碼管,共陽數碼管在應用時應將公共極COM接到+5V,當某一字段發光二極管的陰極為低電平時,相應字段就點亮,當某一字段的陰極為高電平時,相應字段就不亮。
共陰數碼管是指將所有發光二極管的陰極接到一起形成公共陰極(COM)的數碼管,共陰數碼管在應用時應將公共極COM接到地線GND上,當某一字段發光二極管的陽極為高電平時,相應字段就點亮,當某一字段的陽極為低電平時,相應字段就不亮。
單片機最小系統
當在89C5x單片機的RST引腳引入高電平并保持2個機器周期時,單片機內部就執行復位操作,按鍵手動復位有電平方式和脈沖方式兩種。其中電平復位是通過RST端經過電阻與電源VCC接通而實現的。
硬件電路設計
供電電路和參考電壓
由于此次系統的芯片工作電壓為+5v,所以可以直接用USB供電。
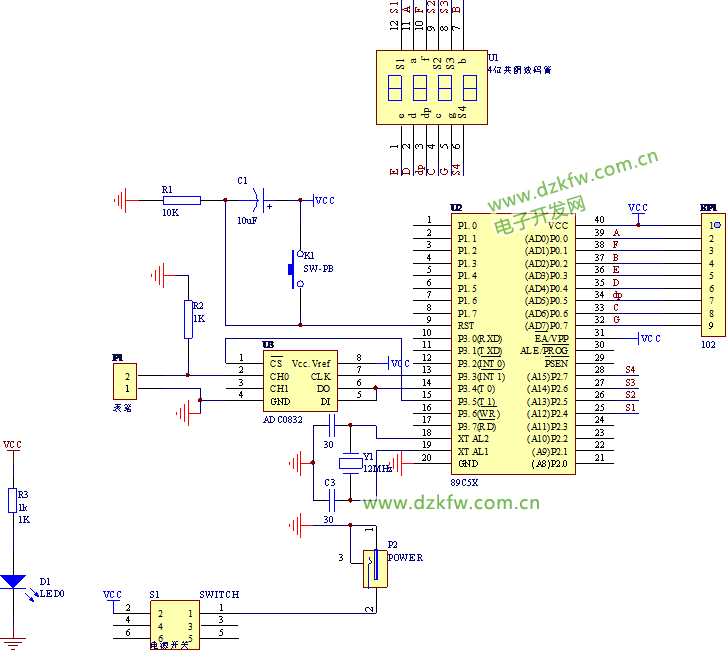
Proteus仿真圖
代碼
#include <reg51.h>
#include <intrins.h>
/*********************************端口定義**********************************/
sbit CS = P3^5;
sbit Clk = P3^3;
sbit DATI = P3^4;
sbit DATO = P3^4;
sbit DIAN = P0^5; //小數點
/*******************************定義全局變量********************************/
unsigned char dat = 0x00; //AD值
unsigned char count = 0x00; //定時器計數
unsigned char CH; //通道變量
unsigned char dis[4]; //顯示數值
unsigned int sum=0;
/*******************************共陰LED段碼表*******************************/
unsigned char code tab[]={
0x5F,0x44,0x9D,0xD5,0xC6,0xD3,0xDB,0x47,0xDF,0xD7};
char code tablewe[]={
0xfd,0xfb,0xf7,0xef,0xdf,0xfe };
/****************************************************************************
函數功能:AD轉換子程序
入口參數:CH
出口參數:dat
****************************************************************************/
unsigned char adc0832(unsigned char CH)
{
unsigned char i,test,adval;
adval = 0x00;
test = 0x00;
Clk = 0; //初始化
DATI = 1;
_nop_();
CS = 0;
_nop_();
Clk = 1;
_nop_();
if ( CH == 0x00 ) //通道選擇
{
Clk = 0;
DATI = 1; //通道0的第一位
_nop_();
Clk = 1;
_nop_();
Clk = 0;
DATI = 0; //通道0的第二位
_nop_();
Clk = 1;
_nop_();
}
else
{
Clk = 0;
DATI = 1; //通道1的第一位
_nop_();
Clk = 1;
_nop_();
Clk = 0;
DATI = 1; //通道1的第二位
_nop_();
Clk = 1;
_nop_();
}
Clk = 0;
DATI = 1;
for( i = 0;i < 8;i++ ) //讀取前8位的值
{
_nop_();
adval <<= 1;
Clk = 1;
_nop_();
Clk = 0;
if (DATO)
adval |= 0x01;
else
adval |= 0x00;
}
for (i = 0; i < 8; i++) //讀取后8位的值
{
test >>= 1;
if (DATO)
test |= 0x80;
else
test |= 0x00;
_nop_();
Clk = 1;
_nop_();
Clk = 0;
}
if (adval == test) //比較前8位與后8位的值,如果不相同舍去。若一直出現顯示為零,請將該行去掉
dat = test;
nop_();
CS = 1; //釋放ADC0832
DATO = 1;
Clk = 1;
return dat;
}
/****************************************************************************
函數功能:延時子程序
入口參數:
出口參數:
****************************************************************************/
void delay(void)
{
int k;
for(k=10;k<500;k++);
}
/****************************************************************************
函數功能:將0-255級換算成0.00-5.00的電壓數值
入口參數:i
出口參數:
****************************************************************************/
void convdata(unsigned int i)
{
i=i*1.96; //i*5/255*100
dis[0] = i/100; //個位
dis[1] = i%100/10; //小數點后第一位
dis[2] = i%100%10; //小數點后第二位
// dis[3] = i%1000%100%10;
}
/****************************************************************************
函數功能:數碼管顯示子程序
入口參數:
出口參數:
****************************************************************************/
void display(void)
{
P0=tab[dis[0]]; //顯示個位和小數點11011111
DIAN=1;
P2=0xdf; //11011111
delay();
P2=0xff;
P0=tab[dis[1]]; //顯示小數點后第一位
P2=0xbf; //10111111
delay();
P2=0xff;
P0=tab[dis[2]]; //顯示小數點后第二位
P2=0x7f; //01111111
delay();
P2=0xff;
}
/****************************************************************************
函數功能:主程序
入口參數:
出口參數:
****************************************************************************/
void main(void)
{
unsigned char m;
CH = 0x00; //在這里選擇通道 0x00或0x01
while(1) //主循環
{
for(m=0;m<50;m++)
{
dat = adc0832(CH);
sum=sum+dat;
display(); //顯示數值
}
dat=sum/50;
sum=0;
convdata(dat); //數據轉換
display(); //顯示數值
}
}


返回頂部
刷新頁面
下到頁底