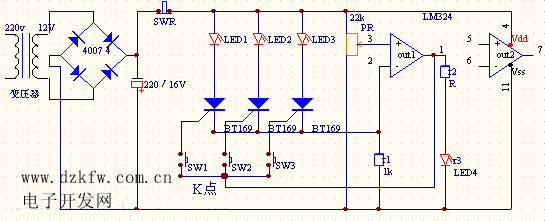
該搶答器電路簡潔,搶答判斷采用亮燈提示的方式。制作一個用于簡單的娛樂活動是比較實用的。本電路采用了一塊LM324運算放大器,由于只需一路運放,你也可以采用其它運算放大器IC。
該搶答器電路若增加可控硅及對應LED、按鈕開關,可無限級擴充搶答路數,應用起來比較的方便。電路中,用于搶答的按鈕開關為常開型,用于復位的按鈕開關SWR為常閉型。
電路安裝好后,調節可調電阻PR使LED4點亮,搶答電路便可正常工作。例如按下搶答鍵SW1,運放1腳的高電平驅動可控硅導通,LED1點亮提示第一組搶答成功,。同時運放2腳電平上升高于3腳,運放1腳變為低電平,此時按下其它任何搶答鍵均無效。
搶答結束,按一下復位按鈕SWR,電路重新上電回到初始狀態,可以開始新一輪的搶答。


返回頂部
刷新頁面
下到頁底