一、電路工作原理
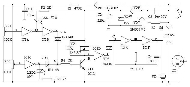
電路原理如圖1所示。
圖1 市電電壓雙向越限報警保護器電路圖
市電電壓一路由C3 降壓,DW 穩壓,VD6、VD7、C2 整流濾波輸出12V 穩定的直流電壓供給電路。另一路由VD1 整流、R1 降壓、C1 濾波,在RP1、RP2 上產生約10.5V 電壓檢測市電電壓變化輸入信號。門IC1A、IC1B 組成過壓檢測電路,IC1C 為欠壓檢測,IC1D為開關,IC1E、IC1F 及壓電陶瓷片YD 等組成音頻脈沖振蕩器。三極管VT 和繼電器J 等組成保護動作電路。紅色LED1 作市電過壓指示,綠色管LED2 作市電欠壓指示。
市電正常時,非IC1A 輸出高電平,IC1B、IC1C 輸出低電平,LED1 、LED2 均截止不發光,VT 截止,J 不動作,電器正常供電,此時B 點為高電平,F4 輸出低電平,VD5 導通,C 點為低電平,音頻脈沖振蕩器停振, YD 不發聲。當市電過壓或欠壓時, IC1B、IC1C 其中有一個輸出高電平,使A 點變為高電位,VT 飽和導通,J 通電吸合,斷開電器電源,此時B 點變為低電位,IC1D 輸出高電平,VD5 截止,反向電阻很大,相當于開路,音頻脈沖振蕩器起振,YD 發出報警聲,同時相應的發光二極管發光指示。
二、元器件的選擇
集成芯片IC 可選用CD74HC04 六反相器,二極管VD1~VD6 選擇IN4007,電容C1~C6 均選擇鋁電解電容,耐壓400V,穩壓管選用12V 穩壓,繼電器J 選用一般6V 直流繼電器即可,電阻選用普通1/8 或1/4W 碳膜電阻器,大小可按圖示。
三、制作和調試方法
調試時,用一臺調壓器供電,調節電壓為正常值(220V),用一白熾燈作負載,使LED1、LED2 均熄滅,白熾燈亮,然后將調壓器調至上限值或下限值,調RP1 或RP2 使LED1 或LED2剛好發光,白熾燈熄滅,即調試成功。
全部元件可安裝于一個小塑料盒中,將盒蓋上打兩個孔固定發光二極管,打一個較大一點的圓孔固定壓電陶瓷片,并用一個合適的瓶蓋給壓電片作一個助聲腔,使其有較響的鳴叫聲。


返回頂部
刷新頁面
下到頁底