在這種照明裝置上,也可以加上一只按鈕開關使LED點亮,并在預定的時間繼續發光。電路供電也很方便, 用4 節鎳氫(MiMH)供電。整個裝置間歇性地工作,電池可使用2個月,整個電路處在待機狀態,消耗電流400 uA,在LED點亮時消耗電流24mA。
工作原理及參數選擇
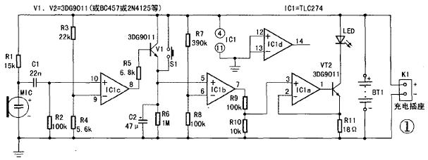
從電路結構看,麥克風MIC通過導線連接輸入端與地線之間。并通過R1接到電源正極,信號交流成分通過電容C1耦合到運放IC1c同相引腳。麥克風靈敏度的調節在很大程度上取決于R1值大小。建議R1值取15kΩ,對于所用麥克風品牌型號不同,R1值也應作相應改變,以便達到所期望的靈敏度。在最大靈敏度調節時,在房門打開,空氣氣流對麥克風振動膜的壓力作用下,就應該使LED受到觸發而點亮。IC1采用TLC274,其引腳圖見圖2。
用C1隔除麥克風信號的直流成分,用電阻R2構成交流信號對地電位的通道。電阻R3和R4構成分壓器,供給比較器IC1c反相輸入端(9腳)電壓的門限值。然而外界各種雜散聲響所產生的信號電平超過這一門限值,IC1c的腳8輸出高電位,驅動晶體管V1導通。從而造成C2快速充電。使運放IC1b同相輸入端(5腳)信號電平按指數規律上升。這一過程與按下按鈕開關S1具有同樣的效果。因為開關與V1并聯。由于電容C2充電路徑上沒有串接電阻。故即使雜散聲響持續時間很短,也能使C2很快地充滿電荷。運放IC1b構成比較器,電阻R7/R8形成分壓器,它決定了反相輸入端(6腳)的電壓為電源電壓的20%。為其門限值(約1V)。換句話說當C2上充滿電荷。通過R6放電,經過約1.5分鐘才能使C2上的電壓降到門限值。
最后一級是由運放IC1a和晶體管V2共同構成功率放大器,通過LED電流大小(即亮度)。可改變R11值加以調節(Iled=0.44V/R11)。IC1a用跨在R11上的電壓去控制反饋環路中V2的導通。從而確保在電池電壓降到它的特性曲線拐點處,LED的發光強度保持不變。連接器K1用于外接充電器,使電池BT1反為便充電。
延遲時間的計算
LED發光的持續時間。也就是LED斷開前的延遲時間。見圖1,只要比較器IC1b同相輸入端(5腳)上的信號電壓高于反相輸入端(6腳)的電壓。其輸出就保持高電位。在IC1b反相輸入端(6腳)上的電壓電平為:
UPIN6=UBT1 ×R8/(R7+R8)
C2上的電壓按照自然對數函數規律放電表示為:
UC2=UBT1×e-t/R6C2
對t整理一下方程式:
UC2/UBT1=e-t/R6C2
ln(UC2/UBT1)=-t/R6C2
t=-R6C2 × ln(UC2/UBT1)
UC2和UPIN6 應該相等,經代換有:
t=-R6C2×ln [(UBT1×R8/(R7+R8))/UBT1]
從方程式中消除電池電壓。這樣延遲時間只處決于電阻和電容值:
t=-R6C2 × ln[R8/(R7+R8)]
把電路中元件實際參數值代入。則得:
t=-106 X 47 X 10-6 X ln[105/(3.9 X 105+1 X 105)]
= -47 × ln(105/4.9 X 105)
= 75s(秒)
安裝注意事項
本制作用于學習的實驗課目。電路可以安裝在條形插件板上。裝拆和調試都方便。若要實際使用,可設計一只不大的印刷電路板。調試好后裝入盒內。元件排列安裝應注意。IC1集成電路要配上插座,定位在電路板的中間位置,電路的輸入和輸出部分相應裝在IC1的左邊和右邊。在板上分別焊接麥克風、按鈕開關和電池供電三條引線。如果印板要裝入盒內,按鈕開關和充電器的連接插座盡量不要引線,而直接焊在板的相應引腳上。麥克風殼體裝在盒內。盒上要開孔洞。以便聲波通過。LED焊在電路板上。最好加裝反光罩。另外要注意C2極性。


返回頂部
刷新頁面
下到頁底