多年前建造的小老區樓層都沒有公用照明燈.也沒有門鈴,只好自己各裝了一只。方便中也有煩惱,小區出租房多,上夜班的人多,在黑暗中弄不清哪個按鈕是燈開關,哪個是門鈴.經常半夜里門鈴鬧,弄得大家不得安寧。為此,筆者利用現有的電子元件,制作了一款白天自動開啟、晚上關閉的(市電供電)門鈴。該門鈴具有鈴聲響、省電、可靠性高、無誤報的特點。
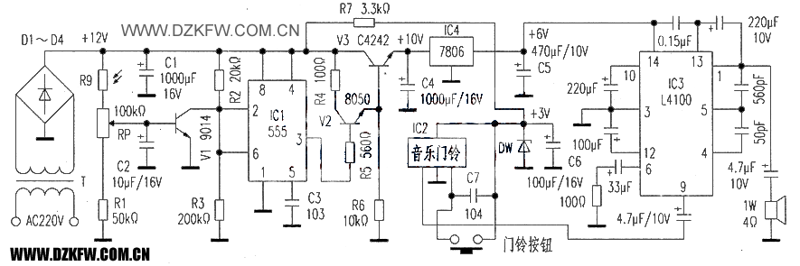
該門鈴電路(見附圖)由電源電路、開關電路、光控電路、音樂門鈴電路及功放電路組成.電源電路由變壓器T1、D1-D4、C1等組成。通電后在電容c1兩端可獲得12V直流電壓供時基電路IC1(555)工作。12V電壓一路經R7、DW、c6穩壓成3V直流供軟封裝音樂門鈴IC2.另一路經用作電源功率開關的V3、三端穩壓器lC4(7806)為功放集成電路Ic3(4100)提供穩定的6v電壓。
光控電路由時基電路IC1、v1、V2、RG、RP、R1-R5、c2、C3組成.白天RG在光照下呈低阻性,v1導通,時基電路Ic1②、⑥腳低電平,③腳高電平,v2、v3導通,功放IC3有工作電壓,按鈴有效。夜間則反之,按鈴無效。
經測試此電路白天的工作電流20mA左右.夜里小于10mA.鬧鈴時150mA。電路中時基電路、軟封裝門鈴芯片、三端穩壓器、功放集成電路均為常用易購元件。


返回頂部
刷新頁面
下到頁底