NE555電子風車,Electron windmill
關鍵字:玩具風車電路圖,NE555,555電路
這是一個用電子電路取代隨風旋轉的風車的裝置。風車的葉片用四條LED光帶模擬。當有風時,四條光帶輪流發光.形成旋轉狀態。
檢測風的傳感器需自制。經試驗,最終選用6V/30mA的小電珠。小心敲碎玻殼后保留燈絲。用燈絲作風傳感器。其靈敏度和響應都極佳。
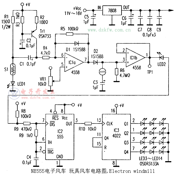
電路見附圖。風傳感器S1經限流電阻R1接電源正極,使其工作在1.35V、30mA狀態;LED1用來監視S1的燈絲是否斷開。在無風時,運放IC1b的輸出端TP1電壓為4.0v,有風(約1m/s)時為6.0v。
為避免室溫變化的影響,輸入端采用交流耦合;耦合電容C1取值較大.與R4形成的時間常數約1s,保證對著傳感器呼吸時所引起的電壓變化能夠通過。三極管Tr1及其周邊元件形成對C1的強制充電電路.以盡量縮短C1進入穩定狀態的時間;多余的電流經D1分流。
風傳感器檢出的電壓變化經運放IC1a放大約20倍;調整IC1a同相輸入端的電位器,可控制555電路靜態的直流偏置。D2、C3、R6組成模擬風車慣性的電路,圖中C3未連接。
在穩定狀態,用VR1將IC1a的⑦腳電壓調整為4.0V。然后使這一電壓在3.8V~4.2V之間變化,直至剛好看到LED動作為止。在Ic1b和后級電路間接入LED2作耦合元件,以產生約2V的電位偏移。輸出電壓直接用于555的充電控制。
555時基電路接成變形的自激多諧振蕩器。產生對應LED帶旋轉的PWM波形。當555的⑥腳電位超過2/3電源電壓時,⑦腳處于放電狀態,內部觸發器復位;反之,觸發器未復位,555不輸出脈沖,輸出端呈“H”狀態。
IC3是四狀態一周的脈沖計數器4022.將其Q4和R端相連構成復位;Q1、Q2、Q3和Q5分別驅動四條LED光帶,使其按順序依次發光。12個LED分成四列,按風車的四個葉片狀分布。風車電源用三端穩壓器。7808提供+8v電源。


返回頂部
刷新頁面
下到頁底